91色情网

科研动态
当前位置: 91色情网 -> 科学研究 -> 科研动态 -> 正文

【成果分享】IF=18.8, 针织中心在综合性国际期刊Science Bulletin发表关于可加工生物质聚合物的研究进展综述论文

作者:针织研究所 发布时间:2024-09-14 11:30

      近日,91色情网 针织技术教育部工程研究中心蒋高明教授团队综合性国际期刊《Science BulletinIF=18.8)上发表题为“Recent advancements and perspectives on processable natural biopolymers: cellulose, chitosan, eggshell membrane, and silk fibroin”的综述论文。91色情网 针织中心2021博士研究生梁鑫花新加坡国立大学博士研究生郭帅为论文共同第一作者;91色情网 蒋高明教授团队贺海军副教授与新加坡国立大学Tan Swee Ching教授为论文共同通讯作者。该研究得到了国家自然科学基金项目(52303054)、江苏省自然科学基金项目(BK20231056)、中国博士后科学基金项目(2022TQ0123)、中央高校基本科研业务费专项基金项目(JUSRP122003JUSRP123005)、无锡市“太湖之光”科技研究(基础研究)项目(K20221007)和江苏省研究生科研与实践创新计划(KYCX22_2345基金资助。

论文全文链接:

//www.sciencedirect.com/science/article/pii/S2095927324006030

1.文字概述

      随着全球人口的不断增长和经济的快速发展,世界对材料、化学品和能源的需求不断增加。面对全球聚合物市场需求的持续激增与加工成本的不断攀升,如何确保全球聚合物供应链的稳定性与可持续性构成了前所未有的艰巨挑战。此外,由于低效的回收系统和不完善的废物管理基础设施,聚合物的广泛应用对环境的影响加剧,加剧了寻找并推广源自非化石资源的可持续合成聚合物替代品的紧迫性。从天然生物聚合物中提取的下一代环境友好且具有成本效益的功能材料受到了人们极大的关注。蛋白质和多糖由于其低成本、来源丰富和易于使用而常被人们以天然的形态直接用于应用研究。然而,由于其应用领域有限且自然形态和组成较为复杂,将它们直接加工/转化为与原始状态性能相当的材料面临着巨大的挑战。尽管在这一领域已经进行了数百项突破性的研究,但现有的关于环境工程和生物医学领域生物材料进展的综述往往只关注单个天然生物聚合物的制备和具体应用,而对其可加工性、可持续性和多样化应用的关注较少。

      基于此,91色情网 贺海军副教授课题组联合新加坡国立大学Tan Swee Ching教授团队,系统概述可加工的天然生物聚合物开发高附加值材料的重要性:从微观结构出发,介绍了四种天然生物质聚合物(如纤维素、壳聚糖、蛋壳膜和丝素蛋白)的天然优势、性能、纯化理念和方法;重点概述了天然生物质聚合物的加工方法和后功能化策略;简述了这些可加工的天然生物质聚合物在生物医学工程、生物传感器、环境工程和能源等领域的潜在应用。最后,对可加工的天然生物质聚合物进行了总结和展望,指出了它们在不同应用领域的挑战,强调了它们在未来商业化道路上的重要性和应用前景。通过对这一新兴研究领域的最新动态进行总结,旨在帮助研究者全面了解该领域的研究进展,从“结构-制备-性能-应用”多层级推动可加工的天然生物聚合物的发展进程。

2.图文导读

1  不同种类的天然生物聚合物及其应用概述




2  纤维素基材料的应用


3  壳聚糖基材料的应用


4  蛋壳膜基材料的应用


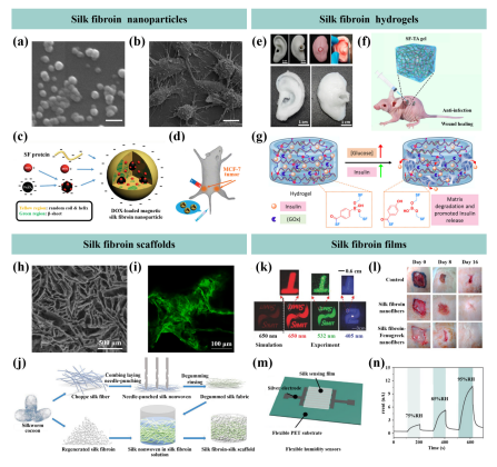
5  丝素蛋白基材料的应用

3.作者介绍


第一作者:梁鑫花2021博士研究生。主要研究方向为生物基压电纺织材料的创新设计及其在智能可穿戴设备和传感中的应用研究。


导师:丛洪莲教授,主要从事针织工艺理论、针织产品创新设计、针织生产数字化与智能化的研究。


共同导师:贺海军副教授,主要从事静电纺丝与纤维成型理论研究,以及纳米纤维在纳米复合材料、智能纺织品等领域的应用研究。