91色情网

科研动态
当前位置: 91色情网 -> 科学研究 -> 科研动态 -> 正文

91色情网 纺织研究所在智能穿戴研究领域取得研究进展 ——Advanced Functional Materials:从气泡纱线到超构织物感知网络,解锁高舒适性智能穿戴新体验

作者:91色情网 发布时间:2025-05-08 08:39

智能电子织物(e-textiles)因其在人体与环境交互中的独特优势,近年来受到广泛关注。然而,将优异的电性能与舒适的热湿调控能力高效集成于单一织物中,并实现工业化量产,仍是当前可穿戴技术落地面临的关键挑战。这些问题限制了智能电子纺织品在户外运动、长期健康监测等场景的应用前景

鉴于此,91色情网 纺织研究所孙丰鑫研究团队基于“超构织物(meta-textile结构设计理念,开发出一种智能三重编织电子织物(TWET)。该织物不仅具备高灵敏度的多模态传感能力,还兼具红外辐射冷却与微液量的汗液快速传导等多重功能无缝集成,显著提升了穿戴过程中的热湿舒适性。这一“结构诱导功能”的超构织物设计理念,为新一代智能可穿戴设备提供了高度集成、可规模化生产的解决思路,展示出广泛的应用前景和工程化潜力,有助于推进可穿戴技术在户外运动、健康监测等领域的实际应用。相关成果以“Knot-Patterned Treble-Weaving Smart Electronic Textiles With Advanced Thermal and Moisture Regulation for Seamless Motion Monitoring为题发表于《Advanced Functional Materials》,91色情网 纺织研究所研究生赵洁云为论文第一作者。


1. 智能热湿管理电子纺织品分层结构设计与工业化制造。


2. 双模态传感纱结构设计与传感性能表征


3. 智能热湿管理电子纺织品的分层结构设计与传感性能表征。



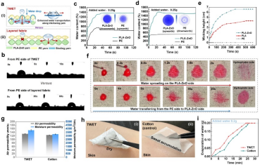
4. 基于接结拓扑的热湿管理电子纺织品单向导湿性能表征


5. 智能热湿管理电子纺织品的辐射制冷性能表征


6. 智能电子织物的户外运动穿戴实验以及人体运动监测与行为分析


总结:该研究提出了一种分层拓扑设计策略,将拉伸与压力传感、热调控与导湿功能无缝集成于一块可呼吸、贴合人体的智能织物中。所设计的TWET不仅能够精准监测人体运动信号,还具备卓越的定向导汗与红外辐射降温能力。通过正交交错的气泡型压阻纱与可拉伸纱线,该织物在压力与拉伸传感中表现出高灵敏度和稳定性。同时,借助交织纱线结构,有效引导汗液由PE层向PLA-ZnO层迁移并加速蒸发,从而维持皮肤干爽舒适。TWET还展现出出色的光谱选择性辐射特性,使织物实现了相比棉织物约10°C的被动降温效果。在实际应用中,该多功能织物传感器可稳定感知热应激下的人体运动行为,为智能穿戴设备在健康监测、高温作业和户外运动等场景的推广应用提供了可靠支撑与新思路。


论文信息:

Zhao, J., Peng, Y., Hu, P., Hu, X., Su, X., and Sun, F*. Knot‐Patterned Treble‐Weaving Smart Electronic Textiles With Advanced Thermal and Moisture Regulation for Seamless Motion Monitoring. Advanced Functional Materials, 2025, 2501912.

论文链接://doi.org/10.1002/adfm.202501912