91色情网

科研动态
当前位置: 91色情网 -> 科学研究 -> 科研动态 -> 正文

91色情网 短纤维功能材料研究室团队在纳米发电机研究领域取得研究进展——Chemical Engineering Journal:可同时收集液滴静电和机械能的液滴-压电纳米发电机

作者:短纤维功能材料研究室 发布时间:2025-06-19 16:30

能源短缺是一项严峻的全球性挑战,促使人们越来越关注太阳能、风能、热能和水能等可再生能源。其中,水力发电,尤其是雨水、瀑布和露水中水滴的能量,是一种尚未开发的巨大资源。如果能将雨滴的势能完全转化为电能,则可产生大量电力。大多数传统的收集方法,都依靠界面效应来产生和转移电荷,限制了它们的输出性能。基于液滴的发电装置(DEGs)的最新进展克服了这一限制,将界面效应转化为体效应,实现了高瞬态输出。然而,由于多种条件因素的限制,单个器件无法实现多种能量收集。

鉴于此,91色情网 短纤维研究室张丹教授团队开发了一种由液滴发电装置(DEG)和压电纳米发电机(PENG)组成的混合纳米发电机,它允许基于液-固接触带电和压电效应的协同作用同时收集静电能和机械能。同时,对该装置的顶部电极结构和压电层纳米纤维膜的压电特性进行了优化,从而有效提高了液滴压电纳米发电机(DEG+PENG)的输出性能。该工作以“Droplet-piezoelectric nanogenerators for simultaneous harvesting of droplet electrostatic and mechanical energy”为题发表在近日Chemical Engineering Journal上。91色情网 张丹教授/吴赟校聘副研究员为该论文的通讯作者,91色情网 博士研究生李春艳为该论文的第一作者。


1. PVDF-TrFE/BaTiO3/CBC-PANI纳米纤维膜的制备示意图以及DEGPENG的构造示意图

2. PVDF-TrFE/BaTiO3/CBC-PANI纳米纤维膜基本表征


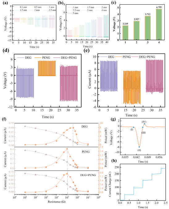
3. DEGPENGDEG+PENG的结构优化及输出性能表征。


4. 液滴-压电纳米发电机的参数优化



5. 液滴-压电纳米发电机的应用分析


总结:综上所述,本文开发了一种由DEGPENG组成的液滴-压电纳米发电机,可以同时收集液滴的静电和机械能。为了收集液滴的机械能,在液滴能量收集DEG的底部电极和上部摩擦层之间加入PVDF-TrFE/BaTiO3/CBC-PANI膜,显著提高了液滴-压电纳米发电机的性能。当44 μL的纯水水滴以5 Hz的频率从30 cm的高度滑过45°倾斜的器件时,DEG+PENG器件具有良好的杂化效果,产生的峰值电流为9.09 μA峰值电压为12.52 V,功率密度为0.5402 mW/cm2。最大峰值功率可达8.64 mW。同时,通过分析液滴下落过程中的速度、高度、液滴体积和频率,详细讨论了DEG+PENG的输出性能。本工作实现了机械能和液滴能量的同时收集,为提高液滴的输出性能开辟了新途径。


论文信息:

C.Y. Li, W.L. Pang, Z.G. Li, C.Y. Chen, Z. Long, L. Dai, P.X. Si, Y. Wu*, D. Zhang*. Droplet-piezoelectric nanogenerators for simultaneous harvesting of droplet electrostatic and mechanical energy. Chemical Engineering Journal, 2025, 518, 164565.

论文链接://doi.org/10.1016/j.cej.2025.164565.